首页
首页
行业资讯
行业资讯
留学申请
留学申请
语言备考
语言备考
热门课程
热门课程
校园环境
校园环境
师资团队
师资团队
关于我们
关于我们
联系我们
联系我们
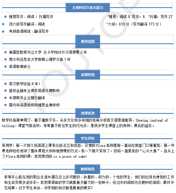
Flora老师介绍
ꄴ
前一个:
无
ꄲ
后一个:
无
本网站由阿里云提供云计算及安全服务
本网站支持
IPv6
本网站由阿里云提供云计算及安全服务
本网站支持
IPv6
本网站由阿里云提供云计算及安全服务
本网站支持
IPv6
本网站由阿里云提供云计算及安全服务
本网站支持
IPv6